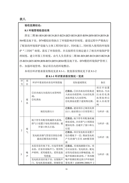
由我司开发建设的淮安二期A6-A9#,B1-B3#,B5-B13#,B15-B23#,B25-B33#,B35-B39#,B50-B53#,B55#,B56#楼及地下室,D7#楼项目,位于福州市仓山区建新镇淮安村。根据建设项目竣工环境保护验收管理的有关规定,经我司委托第三方环境监测机构审查,该项目建设能够执行环影响评价和环保“三同时”制度,全部落实了环评报告书提出的环保对策措施及环评批要求,已达到验收标准。
现我司拟对:淮安二期A6-A9#,B1-B3#,B5-B13#,B15-B23#,B25-B33#,B35-B39#,B50-B53#,B55#,B56#楼及地下室,D7#楼的建设项目竣工环境保护验收进行公示,公示期为2019年11月15日-2019年12月15日。公示期间,有相关利害人若有意见的,可书面向我司反映。
联系单位:融侨(福州)置业有限公司
联系电话:0591-0591-86392015
传 真:0591-86392000
通讯地址:福州市仓山区建新镇淮安路8号
邮 编:350001
淮安二期A6-A9#及地下室项目竣工环境保护验收监测报告表





































淮安二期B1-B3#,B5-B13#,B15-B23#,B25-B33#,B35-B39#,B50-B53#,B55#,B56#楼及地下室,D7#楼项目竣工环境保护验收监测报告表



































