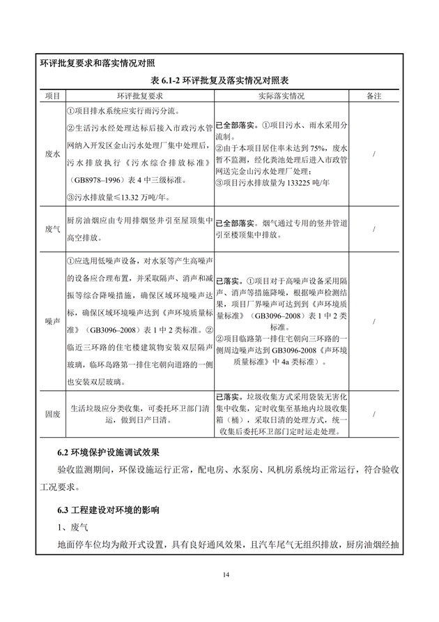
由我司开发建设的淮安三期6#、7#、89-93#、95-98#楼项目,位于福州市仓山区建新镇淮安村。根据建设项目竣工环境保护验收管理的有关规定,经我司委托第三方环境监测机构审查,该项目建设能够执行环影响评价和环保“三同时”制度,全部落实了环评报告书提出的环保对策措施及环评批要求,已达到验收标准。
现我司拟对:淮安三期6#、7#、89-93#、95-98#楼建设项目竣工环境保护验收进行公示,公示期为2020年4月30日-2020年6月5日。公示期间,有相关利害人若有意见的,可书面向我司反映。
联系单位:融侨(福州)置业有限公司
联系电话:0591-0591-86392015
传 真:0591-86392000
通讯地址:福州市仓山区建新镇淮安路8号
邮 编:350001
淮安三期6#、7#、89-93#、95-98#楼项目竣工环境保护验收监测报告表


























